Solusi Permasalahan Dan Kerusakan Pada Elektronik
Rabu, 24 Agustus 2011
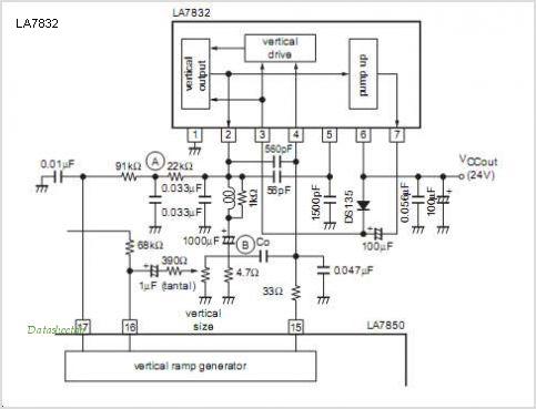
CIRCUITS/PINOUT VERTIKAL /LA7837/32/33/78040/41/45, STV9325, TDA8357J
Posting Lebih Baru
Posting Lama
Beranda