Saya berkali kali menemukan kerusakan pada tabung CRT salah satu short pada G2(screen) dan G1. Pada mulanya saya hanya iseng iseng saja,dan perna juga aku mengunjungi salah satu Blog teman yang membahas tentang penyegaran tabung tv dan menurt saya pribadi itu adalah artikel yang paling bagus maka saya akan kembali mengulas juga diposting.
Kebetulan televisi di rumah sedang mengalami kerusakan pada tabung CRT. Saya mencoba untuk memperbaikinya sembuh ya… Alhamdulillah, mati ya udah apa boleh buat, sedankan nyawa kalau mau melayang ga’ pandag muda atau pun tua.
Nah… cara yang aku pakai ternyata hasilnya memuaskan,
Uji coba yang aku lakukan pada tabung CRT Unisat 21″ udah berjalan 2 tahun lebi dan sampai sekarang masi baik baik aja.
Caranya mudah dan simpel:
Langkah pertana;
Sedot solderan soket CRT (pin G2/screen).
Langkah kedua;
Lepaskan kabel fokus dari soket CRT.
Langkah ketiga;
Nyalakan tv dan masukan kabel /tegangan fokus kepin G2 kira kira 1 detik saja.
Langkah kempat;
Matikan tv dan ukur dengan Multitester atau Avometer dengan skala x10k apakah masi ada indikasi atau tidak, kalau masi ada silahkan ulangi lagi sampai tidak ada indikasi.
Selamat mencoba semoga berhasil…
Solusi Permasalahan Dan Kerusakan Pada Elektronik
Minggu, 22 Juli 2012
Sabtu, 21 Juli 2012
Pinout Front Panel DELL Optiplex GX270
Dapat kerjaan CPU rakitan yg aslinya buildup, merk Dell.
Yang merakit asal-asalan konektor front panel di jumper langsung terus di lem bakar.
Terjadi konsletting dan ada yg tidak sambung.
Bongkar total kemudian rakit ulang.
Bagi yg membutuhkan pinout front panel Mainboard Dell Optiplex GX270
- B+ 5V = 2,3,4
- Gnd = 9,10,11
- HD Led+ = 5
- HD Led- = 22
- PWR SW+ = 20
- PWR SW- = Gnd
- PWR Led+ = 23
- PWR Led- = 27
- USB1 Gnd = Gnd
- USB1 data+(green) = 13
- USB1 data-(white) = 12
- USB1 B+ =2/3/4
- USB2 Gnd = Gnd
- USB2 data+(green) = 18
- USB2 data_(white) = 17
- USB2 B+ = 2/3/4
(M.Pro Elektronik)
Semoga manfaat.
Yang merakit asal-asalan konektor front panel di jumper langsung terus di lem bakar.
Terjadi konsletting dan ada yg tidak sambung.
Bongkar total kemudian rakit ulang.
Bagi yg membutuhkan pinout front panel Mainboard Dell Optiplex GX270
- B+ 5V = 2,3,4
- Gnd = 9,10,11
- HD Led+ = 5
- HD Led- = 22
- PWR SW+ = 20
- PWR SW- = Gnd
- PWR Led+ = 23
- PWR Led- = 27
- USB1 Gnd = Gnd
- USB1 data+(green) = 13
- USB1 data-(white) = 12
- USB1 B+ =2/3/4
- USB2 Gnd = Gnd
- USB2 data+(green) = 18
- USB2 data_(white) = 17
- USB2 B+ = 2/3/4
(M.Pro Elektronik)
Semoga manfaat.
Rabu, 18 Juli 2012
PENYEBAB EROR BLUE SKIN WINDOWS
1.IRQL_NOT_LESS_OR_EQUAL (0X0000000A)
Biasanya disebabkan krena ada ketidak cocokan driver yang teristal dikomputer,
Penyebabnya :
Driver yang bentrok atau tidak cocok.
-Permasalahan pada VIDEO CARD,video card yang dioverclok melebehi batas,atau ganti video card tapi driver video card yg lama belum diuninstal.
-Permasalahanpada AUDIO CARD ,kesalahan konfigurasi atau bug dalam driver AUDIO CARD.
2.2. NTFS_FILE_SYSTEM atau FAT_FILE_SYSTEM (0X00000024) atau (0X00000023) Kerusakan partisi atau filesystemnya tetapi bukan di harddisk
Pengecekan dengan memeriksa kabel SATA atau PATA atau bisa mengecek partisi dengan tool chkdsk.
3. UNEXPECTED_KERNEL_MODE_TRAP (0X0000007F)
Disebabkan karena:
- Overclock Hardware yang berlebihan
- Komponen komputer yang terlalu panas
- BIOS yang korup
- Memory dan CPU yang cacat
4. DATA_BUS_ERROR
Disebabkan karena adanya kemungkinan bahwa memory atau slot memory di motherboard rusak.
5. PAGE_FAULT_IN_NONPAGED_AREA
Disebabkan karena adanya kerusakan hardware, termasuk memory utama, memory video card, atau memory di processor (L2 Cache)
6. INACCESSIBLE_BOOT_DEVICE
Disebabkan karena adanya kesalahan dalam konfigurasi jumper harddisk yang salah, virus boot sector, driver IDE controller yang salah, atau kesalahan driver chipset.
7. VIDEO_DRIVER_INIT_FAILURE
Disebabkan karena adanya Kesalahan terjadi pada instalasi driver video card yang kurang sempurna, restart pada saat instalasi atau juga dapat terjadi karena kesalahan dalam instalasi driver.
8. BAD_POOL_CALLER
Disebabkan karena adanya Kesalahan ini dapat terjadi karena kesalahan atau driver yang tidak kompatibel. Sering terjadi saat melakukan instalasi XP dari upgrade, atau bukan dari instalasi baru.
9. PEN_LIST_CORRUPT
Disebabkan karena adanya kerusakan RAM
10. MACHINE_CHECK_EXCEPTION
Disebabkan oleh cacatnya CPU, atau yang di overclock secara agresif, serta power supply yang kekurangan daya atau rusak....
Biasanya disebabkan krena ada ketidak cocokan driver yang teristal dikomputer,
Penyebabnya :
Driver yang bentrok atau tidak cocok.
-Permasalahan pada VIDEO CARD,video card yang dioverclok melebehi batas,atau ganti video card tapi driver video card yg lama belum diuninstal.
-Permasalahanpada AUDIO CARD ,kesalahan konfigurasi atau bug dalam driver AUDIO CARD.
2.2. NTFS_FILE_SYSTEM atau FAT_FILE_SYSTEM (0X00000024) atau (0X00000023) Kerusakan partisi atau filesystemnya tetapi bukan di harddisk
Pengecekan dengan memeriksa kabel SATA atau PATA atau bisa mengecek partisi dengan tool chkdsk.
3. UNEXPECTED_KERNEL_MODE_TRAP (0X0000007F)
Disebabkan karena:
- Overclock Hardware yang berlebihan
- Komponen komputer yang terlalu panas
- BIOS yang korup
- Memory dan CPU yang cacat
4. DATA_BUS_ERROR
Disebabkan karena adanya kemungkinan bahwa memory atau slot memory di motherboard rusak.
5. PAGE_FAULT_IN_NONPAGED_AREA
Disebabkan karena adanya kerusakan hardware, termasuk memory utama, memory video card, atau memory di processor (L2 Cache)
6. INACCESSIBLE_BOOT_DEVICE
Disebabkan karena adanya kesalahan dalam konfigurasi jumper harddisk yang salah, virus boot sector, driver IDE controller yang salah, atau kesalahan driver chipset.
7. VIDEO_DRIVER_INIT_FAILURE
Disebabkan karena adanya Kesalahan terjadi pada instalasi driver video card yang kurang sempurna, restart pada saat instalasi atau juga dapat terjadi karena kesalahan dalam instalasi driver.
8. BAD_POOL_CALLER
Disebabkan karena adanya Kesalahan ini dapat terjadi karena kesalahan atau driver yang tidak kompatibel. Sering terjadi saat melakukan instalasi XP dari upgrade, atau bukan dari instalasi baru.
9. PEN_LIST_CORRUPT
Disebabkan karena adanya kerusakan RAM
10. MACHINE_CHECK_EXCEPTION
Disebabkan oleh cacatnya CPU, atau yang di overclock secara agresif, serta power supply yang kekurangan daya atau rusak....
TV merk Nagoya LAMA-LAMA CUMA GARIS VERTIKAL
awalnya begitu power di on layar terbuka penuh tapi kurang lebih 10 menit tampilan layar makin mengecil dan tinggal garis lurus mendatar.
Perkiraanku adalah rusak di area Vertikal. Mulailah pelacakan saya lakukan, dengan memperhatikan apakah solderan-solderan kendor. Daripada ragu-ragu walau terlihat masih mulus solderannya dan mengkilat timah pada area Vertikal akhirnya saya solder juga. Tak ketinggalan saya periksa kalau-kalau elco-elconya ada yang sudah soak.Dan nampaknya oke-oke saja yadah tak hidupin lagi, byar masih lebar kayak pertama setelah 10 menitan lagi-lagi mengecil dan jadi garis mendatar.
Saking penasaran satu-demi satu elco disekitar vertikal saya ganti tapi hasilnya sarua wae…hheh heh so toy bahasa Sunda nyak?
TV ini mesin china dan memakai IC vertikal LA 78040. Pada kaki suplay tegangan yang diambil dari regulator terbaca normal 24 Volt DC.
Wah jangan -jangan IC vertikalnya, 78040 daripada ragu tak ganti saja. Lah kok pada bae to…apane jane. Akhirnya titik input penguat vertikal saya lepas dan saya onkan TV lalu tak sentuh-sentuh inputnya pake probe tester sambil perhatikan layar TV ternyata ada gerakan signal. Bila melihat prinsipnya penguat Vertikal hampir sama dengan penguat suara cuma speaker diganti pakai konde (yoke Defleksi). Kesimpulan sementara adalah Rangkaian penguat vertikal normal.
Pelacakan saya pindah ke sekitar vertikal input atau IC besar 8893 kalau-kalau ada yang pecah elkonya atau kendor solderannya.
Nah tak dinyana saya melihat tulisan Vcc 5v begitu tak ukur jebule cuma 3 volt, wedeue jangan-jangan di sini penyakitnya. Begitu tak urut ketemu V 905 transistor C2383, begitu saya lepas apik kito lek…heheheheh…tak pasang lagi aja siapa tau tadi cuma retak solderan.
kok begitu dites lama-lama ciut lagi…cuma garis lurus mendatar., dan saat diukur tetap 3 volt padahal basis tr tersebut 5 volt, cabut jedet-jedet-jedet kemudian tak ukur baik tuh. Udah deh anggap aja RUsak tak Ganti aja. mak nyus begitu dites sekitar 1jam oke….jadi deh…
tv cina merk sukira layar putih bergelombang
tv cina ini makai ic croma LA76810A.ic prog LC863324A.awalnya saya sampai terkecoh dengan kerusakan tv ini.kata yg punya tv sih tiba tiba saja terjadi gambarnya seperti itu,karna merasa belum menemukan kerusakan yang pasti.akhirnya mesin tv saya perbaiki saja dirumah.sampai dirumah mesin tv saya colokin / paskan posisinya ke tabung polytron ( terlihat seperti gambar )nah....mulai muter otak lagi.....sambil ngisap rokok kesayanganku tentunya.....coba cek teg out regulator semua normal saja.teg rgb normal.apanya neh pikirku....sampai coba ganti fbt yg sama ,kebetulan masih ada serap tipe fbt yg sama.....itupun belum ada hasil,,,,,,nah bagi teman teman sefropesi tukang kotak katik tv .bila mana menemukan jenis kerusakan tv yg sama ,ganti saja elko c562 ( 22uf/250v ) atau kadang mesin lain yg sejenis kadang makai 47uf/250v.saya yakin masalah pasti beres.......
merasa mesin tv sudah oke,,,,,mesin tv saya pulangin ke tabung aslinya,,,,,tutup tv saya pasang lg ...yang punya tv pun senang.....trus bayaran lah.......
merasa mesin tv sudah oke,,,,,mesin tv saya pulangin ke tabung aslinya,,,,,tutup tv saya pasang lg ...yang punya tv pun senang.....trus bayaran lah.......
Sabtu, 14 Juli 2012
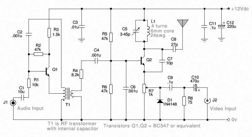
Pemancar TV Mini UHF 470-580 MHz
Pemancar TV UHF
Rangkaian pemancar TV bekerja pada channell UHF, kanal frekuensi 470-580 MHz 21-34. Pemancar ini dapat memancarkan sejauh 30-100 meter dengan menggunakan kabel antena 10-20 cm.
pemancar TV membutuhkan pasokan tegangan 9-15 Volt. Namun, Anda juga dapat menggunakan baterai 9v.
Ini adalah hal yang penting untuk diingat untuk membangun dari rangkaian ransmitter tv adalah bahwa dimensi ukuran kumparan agar sesuai dengan frekuensi kerja yang diinginkan. Nilai kumparan adalah membuat coil sebagai berikut:
L1, L2 = 3 lilitan, diam. 3mm, kawat 0.5mm
L3 = 2 lilitan, diam. 3 mm, kawat 0.5mm
BOOSTER RF TV UHF 5 WATT
Ini sirkuit elektronik adalah RF Power Amplifier untuk mengemudi pemancar kecil UHF TV. Its gain is 7dB and can amplify a signal between 450-800 MHz. Keuntungan adalah 7dB dan dapat memperkuat sinyal antara 450-800 MHz. Lebih baik menggunakan PCB double layer dengan lapisan kedua dihubungkan ke bumi. Gunakan catu daya 25 volt dan stabil di 5Amps setidaknya.
Tuning dapat dicapai memutar dua kapasitor variabel. Do not forget to use heat sink for both transistors, specially for the BLW89 and it would be better if you place a small fan as well. Jangan lupa menggunakan heat sink untuk kedua transistor, khusus untuk BLW89 dan itu akan lebih baik jika Anda menempatkan sebuah kipas kecil.
=====================================================
PEMANCAR TV GELOMBANG VHF
BAHAN-BAHAN YANG DIPERLUKAN
1. PCB polos ukuran 10 x 20
2. Konektor RG58
3. Kabel RG58 18m
4. Modulator (bekas VCD)
5. Connector input audio video
6. Driver tingkat pertama :
a. Transistor c930 : 1 biji
b. Resistor 18k : 1 biji
c. Resistor 5k6 : 1 biji
d. Resistor 100Ω : 1 biji
e. Resistor 56Ω : 1 biji
f. Kapasitor 15pf : 3 biji
g. Kapasitor 2n2 : 1 biji
h. Kapasitor 4n7 : 1 biji
i. 1L : 5 lilitan (pada koker 4mm)
j. 2L : 5 lilitan (pada koker 4mm)
k. 3L : 5 lilitan (pada koker 4mm)
l. 4L : 1 lilitan (pada koker 4mm)
7. Driver tingkat menengah :
a. Resistor 3k3 : 1 biji
b. Resistor 15k : 1 biji
c. Resistor 5,6Ω : 1 biji
d. Kapasitor 20pf : 1 biji
e. Transistor c2053 : 1 biji
f. Trimmer 0,20pf : 1 biji
g. 5L : 3 lilitan (pada koker 4mm)
h. 6L : 5 lilitan (pada koker 4mm)
8. Driver tingkat final :
a. Transistor c1970 : 1 biji
b. Resistor 1k8 : 1 biji
c. Resistor 12k : 1 biji
d. Resistor 1Ω / 1watt : 1 biji
e. Kapasitor 2n2 : 1 biji
f. Trimmer 0,25pf : 2 biji
g. Trimmer 0,50pf : 1 biji
h. Lilitan 5L
i. Lilitan 4L
j. IC 7805 : 1 buah (untuk tegangan modulator keluaran arus 5V DC)
k. Heat sink : 1 buah
9. Power Suply sudah dalam bentuk jadi type 2L 117W ACMATIC dengan tegangan output
13,8 volt
PEMANCAR TV SETELAH JADI
PEMANCAR TV VHF PART II
ANTENA PEMANCAR TV
KETERANGAN TENTANG KAWAT EMAIL DARI UKURAN SWG KE MM (MILI METER)
tip Service TV Sharp
Betapa pusingnya kepala kita ketika kita memperbaiki sebuah TV yang belum ketemu permasalahannya. Kepala rasanya ingin di jedotken ke tembok tetapi sayang cuma punya satu kepala. Misalnya saja TV Sharp UNIVERSE yg menggunakan IC TDA9381 / IX 3368. TV ini menggunakan system proteksi. Berikut adalah macam2 kerusakan TV Sharp.
1: Tekan tombol, led berwarna hijau kemudian kembali merah/standby. Dikarenakan flyback tidak bekerja, biasanya karena Flyback rusak atau tidak bekerjanya Horizontal oscilator, ada tegangan 5V yang hilang untuk suply Hor OSC.
2: Tekan tombol led berwarna hijau dan ada suara Flyback bekerja tapi tv tidak nyala malah lampu led kembali merah dan berkedip. Biasanya kerusakan pada data EEPROM biasanya pada setting Bahasa/ Language. Umumnya Setting semua bahasa di parameter diberi nilai 0.
3: Tekan tombol led berwarna hijau dan sepertinya TV akan menyala tetapi tv kembali standby dan led berwarna kuning dan berkedip. Masih kerusakan pada data. LED F beri nilai 0.
4: Tekan tombol TV hidup ada gambar kemudian kembali standby. Disebabkan ada tegangan yang awalnya normal kemudian drop dikarenakan komponen yg short atau bocor. Contohnya Dioda Zener 5v yg terhubung dengan dengan SDA dan SCL. Dan ada satu dioda zener juga di dekat flyback yg terhubung dg Heater dan tegangan 12v output inverter.
5: Power suply tidak bisa start / standby walau sudah ditekan power on. Disebabkan karena tidak ada tegangan power on dari IC program untuk umpan ke TR switch Power suply karena tegangan di IC program lemah / drop. Ganti Elco 16V47UF dan 6.5V100UF pada IC suply 3.3V. Masalah seperti ini juga sering terjadi karena Elco 160V220UF sudah melemah/kering.
6: Kerusakan pada bagian Vertical seperti IC koslet atau hilang tegangan.
7: R 33 ohm untuk tegangan 45v untuk suply IC vertikal sering panas dan terbakar disebabkan karena C1n dan R 1K8 smd bypass ke ground kendor atau putus pada kaki 1 dan 2 IC Vertical, gejala ini juga disertai dengan tidak munculnya gambar/raster.
8: TV menyala tapi tidak ada gambar hanya ada OSD, ada jalur Video yang putus yang melewati rangkaian horizontal biasanya karena PCB hangus.
9: Suara siaran TV Gemeresek dikarenakan system suara BG rusak. Ganti IC eeprom samakan datanya, di parameter BG diberi nilai 1.
10: Untuk yang menggunakan IC Suara AN5891K pada parameter harus di beri nilai 1 karena bila tidak tv akan kehilangan suara. Untuk yang tidak menggunakan diberi nilai 0.
11: Pada TV Sharp yang menggunakan Power suply STR W6753 / W6754 jarang sekali protek. Kerusakaakan sering terjadi pada STR tsb. Tanda2nya TV sedang ditonton tiba-tiba mati total kemudian ditekan lagi tombol tv hidup kembali dan tidak lama kemudian tv akan mati lagi apalagi bila ada gambar yg sangat terang. Ini terjadi karena power suply drop karena STR sudah melemah.
Skema IC Vertikal TDA8357
Solderan kendor pada R501/C501 dan R502/C502 penyebab R505( 33 0hm) sering hangus.
Diposka
mengetahui protek Tv Sanyo 29 inch
Bismillahirrohmanirrohiim....
Saat di TKP, kerusakan tv ini adalah saat tekan power tv posisi standby lampu led menyala terang.
Tekan channel pada tv led redup dan ada suara flyback bekerja tapi kemudian led kembali terang yang artinya tv kembali standby.
Mulai mencari penyebabnya dengan melepas jalur proteknya tapi ini dilakukan setelah pengecekan tegangan keadaan normal.
Setelah proteknya dilepas terutama dioda jalur heater dan sensor teg 9v tv bisa menyala namun gambar agak redup/kurang kontras dan agak membesar.
Coba adjust hor amp/dc gambar bisa menyempit namun tidak maksimal.
Pegang heatsink TR EW out panas sekali dan ternyata flybacknya juga cepat panas.
Coba putar screen karena gambar agak redup dan tiba2 tv langsung mati dan led kedip2 disertai B+ mendut2 dan ternyata flybacknya rusak.
Memang gejala dari awal sudah kelihatan rusak flyback ditandai dgn gambar membesar dan kadang mendut2 / breating.
Perlu diwaspadai flyback type ini BSC26-2670S / 1LB4L40808000 memang mudah rusak apalagi membeli bukan yang asli tapi bisa juga kita memodifnya dgn FBT type lain.
Berikut adalah titik2 proteksinya:
1. Pin Protek pin 23 IC QXXAVC796-N / LA76933 DE_ 57Y6
2. Proteksi Vertikal.
3. Proteksi X-ray.
4. Proteksi /sensor tegangan 9v dan 24v.
Hasil modif dengan flyback lain
Saat di TKP, kerusakan tv ini adalah saat tekan power tv posisi standby lampu led menyala terang.
Tekan channel pada tv led redup dan ada suara flyback bekerja tapi kemudian led kembali terang yang artinya tv kembali standby.
Mulai mencari penyebabnya dengan melepas jalur proteknya tapi ini dilakukan setelah pengecekan tegangan keadaan normal.
Setelah proteknya dilepas terutama dioda jalur heater dan sensor teg 9v tv bisa menyala namun gambar agak redup/kurang kontras dan agak membesar.
Coba adjust hor amp/dc gambar bisa menyempit namun tidak maksimal.
Pegang heatsink TR EW out panas sekali dan ternyata flybacknya juga cepat panas.
Coba putar screen karena gambar agak redup dan tiba2 tv langsung mati dan led kedip2 disertai B+ mendut2 dan ternyata flybacknya rusak.
Memang gejala dari awal sudah kelihatan rusak flyback ditandai dgn gambar membesar dan kadang mendut2 / breating.
Perlu diwaspadai flyback type ini BSC26-2670S / 1LB4L40808000 memang mudah rusak apalagi membeli bukan yang asli tapi bisa juga kita memodifnya dgn FBT type lain.
Berikut adalah titik2 proteksinya:
1. Pin Protek pin 23 IC QXXAVC796-N / LA76933 DE_ 57Y6
2. Proteksi Vertikal.
3. Proteksi X-ray.
4. Proteksi /sensor tegangan 9v dan 24v.
Hasil modif dengan flyback lain
Flyback multy untuk TV 29 inch
Susah mencari flyback asli?? sekarang tidak usah bingung, kita bisa menggunakan flyback lain yang typenya berbeda tapi pin outnya sama, contohnya lihat disini
Untuk Tv 14 sampai 21 inch kita bisa menganti dengan flyback type lain bilamana kita tidak mendapat flyback aslinya atau persamaannya.
Sebut saja Flyback 154 - 177B. Flyback ini sangat bisa sekali digunakan walau dengan memotong dan merubah jalur pada board, saya sering mengunakan apabila kesulitan mencari flyback asli dan persamaannya tentunya atas persetujuan yang punya tv.
Contohnya pernah menerapkannya pada TV KONKA, LG pearlblack 21", TCL flat, Aiwa, Sharp dll dan hasilnyapun sangat memuaskan dan tidak pernah ada komplain.
Itu semua untuk tv 14 sampai 21 inch.
Bagaimana dengan TV 29 inch yang nota bene dibutuhkan flyback yang mampu menghidupkan layar sebesar itu.
Disni saya bukan menyarankan tapi hanya berbagi setelah mencoba menggunakan flyback multy / universal seperti pada gambar dibawah ini.
Kalo diperhatikan dari pin outnya flyback ini sangat lengkap, tinggal kita yang mengaturnya sesuai dgn pin out flyback yang mau kita ganti.
Untuk mengatasi kelebaran gambar kita bisa memindahkan Pin Colector dengan tiga pilihan tap:
110V
130V
140V
Apabila kita memasang pada 110v dan tampilan pada layar kurang melebar kiri kanan maka kita bisa memindah ke tap 130v atau 140v.
Dan bila ada kekurangan atau kelebaran cuma 1 cm kita bisa merubahnya melalui service Mode atau merubah secara manual / atur trimpot hor width.
NB:Untuk tv yang menggunakan INNER bisa menyambungkan ke pin 15v atau buat lilitan baru sebanyak 12 putaran pada ferrite flyback.
Untuk Tv 14 sampai 21 inch kita bisa menganti dengan flyback type lain bilamana kita tidak mendapat flyback aslinya atau persamaannya.
Sebut saja Flyback 154 - 177B. Flyback ini sangat bisa sekali digunakan walau dengan memotong dan merubah jalur pada board, saya sering mengunakan apabila kesulitan mencari flyback asli dan persamaannya tentunya atas persetujuan yang punya tv.
Contohnya pernah menerapkannya pada TV KONKA, LG pearlblack 21", TCL flat, Aiwa, Sharp dll dan hasilnyapun sangat memuaskan dan tidak pernah ada komplain.
Itu semua untuk tv 14 sampai 21 inch.
Bagaimana dengan TV 29 inch yang nota bene dibutuhkan flyback yang mampu menghidupkan layar sebesar itu.
Disni saya bukan menyarankan tapi hanya berbagi setelah mencoba menggunakan flyback multy / universal seperti pada gambar dibawah ini.
Kalo diperhatikan dari pin outnya flyback ini sangat lengkap, tinggal kita yang mengaturnya sesuai dgn pin out flyback yang mau kita ganti.
Untuk mengatasi kelebaran gambar kita bisa memindahkan Pin Colector dengan tiga pilihan tap:
110V
130V
140V
Apabila kita memasang pada 110v dan tampilan pada layar kurang melebar kiri kanan maka kita bisa memindah ke tap 130v atau 140v.
Dan bila ada kekurangan atau kelebaran cuma 1 cm kita bisa merubahnya melalui service Mode atau merubah secara manual / atur trimpot hor width.
NB:Untuk tv yang menggunakan INNER bisa menyambungkan ke pin 15v atau buat lilitan baru sebanyak 12 putaran pada ferrite flyback.
tip perbaikan tv
langkah awal:
Mereparasi TV berwarna membutuhkan pengetahuan yang memadai, Anda harus pernah memiliki pengalaman di dalam menggunakan alat ukur dan membongkar perangkat elektronika. Terlebih dahulu Anda juga harus sudah memahami konsep TV Berwarna pada bab sebelumnya.
Mereparasi TV Berwarna
Mengecek Power Supply
Percayalah, 70% kerusakan pada TV dapat dengan mudah dilacak mulai dari Power Supply TV tersebut, karenakeluaran dari power supply tersebut terhubung ke bagian yang sering rusak, antara lain penguat horizontal, flyback dansuara. Berikut langkah-langkah reparasi power supply dan troubleshooting:
1. Kalau TV mati, cek kabel AC apakah putus atau tidak menggunakan multitester. Jika tidak putus, cek tegangan di PCB, jika tidak ada periksa fuse.
Gambar 5.1 Mengukur tegangan power supply
Gambar di bawah ini menampilkan kapasitor yang menyimpan muatan besar hingga 300V, sangat berbahaya jika masih ada muatan jika disentuh, pastikan Anda kosongkan dulu.
Gambar 5.2 Fuse bisa saja putus
2. Jika ada tegangan, ukur tegangan keluaran dari dioda bridge ke kapasitor, tegangan harus ada sekitar 300V DC, jika tidak ada berarti dioda bridge rusak/putus. Dioda bridge dapat dites dengan mencopot terelbih dahulu, lalu diukur nilai hambatan pada diode tersebut dengan polaritas pengukuran dibolak balik.
Gambar 5.3 Mengukur Elco harus sekitar 300V DC
Gambar 5.4 Dioda bridge dan Elco 400V
3. Ukur transistor FET sebagai penguat catu daya, atau bisa dari STR seperti STR F6654. Ukur basis harus ada sekitar 0.5-1V AC. Kalau bagus berarti kemungkinan trafo converternya rusak. Kerusakan trafo dapat diganti dengan pesan ke teknisi untuk gulung ulang. Umumnya merek standar ada gantinya.
4. Ukur gulungan sekunder di B+ harus ada 115V DC untuk menggerakann flyback, ciri lain transistor horizontal ialah adanya kapasitor 160V. TV Sekarang kalau mati penyebabnya tidak harus power supply, tetapi horizontal juga bisa.
5. Kerusakan transistor horizontal pada TV tertentu ditandai dengan lampu pilot/standby. TV sekarang juga ada sumber catu daya dari flyback.
6. Ukur transistor penguat horizontal di kolektor. Lalu ukur lagi di basis. Basis harus ada 0.5-1VAC dari osilator. Kalau ada tapi mati bisa jadi transistor horizontal rusak. Kalau transistor bagus tapi masih mati, kemungkinan flyback rusak. Tegangan 115 Vjuga buat flyback. Jika masih mati padahal tegangan betul, maka copot transitornya ukur transistor tsb, biasanya transistornya shorted.
7. Ukur flyback dengan cara flyback dilepas ukur gulungan flyback dari B+ terhadap ground flyback, flyback yang bagus harus tidak shorted.
8. Output trafo converter buat rangkaian horizontal sebesar 115V DC, suara, 24V buat vetikal(tv tertentu ada yang 12V ganda simetris), dan 12V buat catu daya umum.
9. Jika cuma garis horizontal yang tampil , yang rusak ialah bagian penguat vertikal. Ukur catu daya 24V vertical tadi. Ukur elco di IC vertikal tersebut, misal TA8403. Ukur juga dioda dan resistor juga. Kalau bagus juga kemungkinan IC nya rusak, atau ada resistor daya yang putus. Ukur yoke harus ada tahanan, dan kabelnya terpasang dengan benar. Kalau tidak kemungkian osilator buat vertical tidak bekerja. IC osilator contohnya Toshiba TB 1238AN, LA76818A dan TDA9351PS. Ada juga yang komplit dengan IC program contoh IC Toshiba 8803CPANG
Mengukur Suara
1. Mengukur suara, urut dari speaker, soket, pasti ada IC yang pakai pendingin, itu adalah IC suara, namun chassis murah jug ada yang IC amplifiernya sudah terpaket dalam IC TV utamanya. Ukur speakernya dulu apakah short .
2. Ukur catu daya 12-20V DC. Jika bagus, berarti Cek IC osilatornya. Contoh ic suara Toshiba TA8256BH.
3. Untuk menyatukan warna, putar konvergen, yang dapat mengatur horizontal, vertical, dan magnet puritas.
Mengecek IC Program
1. Ceklah IC program seperti IC 87CM38 dan 24C04, untuk bagian setingnya mulai dari menu, fitur dll.
2. JIka tidak ada gambar, tetapi raster (bintik –bintik) ada, periksa antena. Apakah sudah diisi belum channelnya. Jika tidak dapat menangkap siaran, bisa jadi tunernya yang rusak (umumnya 8 kaki).
3. Jika sinyal Video AV tidak tampil, bisa jadi IC switch AV rusak, contohnya HCF4052B.
Mengecek Tampilan TV
1. Jika TV gelap , suara ada, periksa soket CRT, periksa juga heater di kaki 3 dan 4 pada tabung besar harus ada tegangan3-5v AC. Periksa juga Grid 2 di flyback, ukurlah, harus ada 400V DC.
2. Jika ada gambar ada tapi tidak berwarna, maka periksa khroma dengan mengganti Kristal 4.45 MHz. Jika masih tetap juga coba ganti IC osilatornya. Pada motherboard TV, biasa terdapat PTC untuk menghilangkan medan magnet, kalau tidak nanti warna belang belang. Untuk mengatur warna RGB, terdapat penguat video RGB, jika rusak bisa jadi cirinya satu warna hilang. Jika bagus, bisa jadi IC osilatornya rusak.
Transistor penguat RGB sering rusak, seperti gambar di bawah, untuk TV/monitor terbaru kualits tinggi biasanya sudah menggunakan IC penguat.
Trik cerdas mereparasi TV Berwarna:
1. Jika TV mati, ukur langsung ke transistor daya dan Transistor horizontal, langsung copot tranasitornya, terus ukur. Jika ternyata transitor kaki kolektornya dilepas, terdapat tegangan normal, besar kemungkinan transistornya shorted.
2. Jika suara mati sentuh kaki input amplifier, jika tidak bunyi beep kencang, besar kemungkinan IC amplifiernya jebol, jika bunyi beep kencang, bisa jadi IC osilatornya atau tuner rusak.
3. Jika gelap gak ada gambar, cek heater, grid 2 harus ad 400V DC. Kalau ada suara gak ada gambar, coba cek tuner.
4. Jika layar blank, putih saja, suara ada, bisa jadi IC Osilator atau IC Program.
5. Jika ada masalah dengan tuner, ukur tegangan VT harus ada dari 0-30VDC dengan menjalankan program tuning, pasti ada perubahan tegangan pada kaki VT, jika tegangan bagus masih gak muncul, ganti segera tuner.
6. Jika AV tidak tampil, biasanya IC HCF4052BE rusak.
7. Jika gambar tidak focus, atau agak gelap, putarlah focus pada flyback, atau putarlah screen untuk menguatkantampilan TV.
8. Pastikan jika Anda ingin mencopot flyback, tegangan sudah dikosongkan dengan cara menghubungkan ke bodytabung (ground) (Jangan ke ground board Anda!), dan gunakan tang atau ujung pin multitester untuk mencopotinya.
Langkah-langkah diatas merupakan langkah umum berdasarkan pengalaman penulis dan rekan Gery Tulip di dalam mereparasi TV, kadang kala juga terjadi kerusakan kecil saja seperti pada kapasitor, resistor atau dioda, oleh karena itu dibutuhkan kesabaran dan keuletan Anda untuk mengecek komponen komponen pasif tersebut jika ternyata komponen utama yang dicurigai tidak terbukti rusak.
Mereparasi TV berwarna membutuhkan pengetahuan yang memadai, Anda harus pernah memiliki pengalaman di dalam menggunakan alat ukur dan membongkar perangkat elektronika. Terlebih dahulu Anda juga harus sudah memahami konsep TV Berwarna pada bab sebelumnya.
Mereparasi TV Berwarna
Mengecek Power Supply
Percayalah, 70% kerusakan pada TV dapat dengan mudah dilacak mulai dari Power Supply TV tersebut, karenakeluaran dari power supply tersebut terhubung ke bagian yang sering rusak, antara lain penguat horizontal, flyback dansuara. Berikut langkah-langkah reparasi power supply dan troubleshooting:
1. Kalau TV mati, cek kabel AC apakah putus atau tidak menggunakan multitester. Jika tidak putus, cek tegangan di PCB, jika tidak ada periksa fuse.
Gambar 5.1 Mengukur tegangan power supply
Gambar di bawah ini menampilkan kapasitor yang menyimpan muatan besar hingga 300V, sangat berbahaya jika masih ada muatan jika disentuh, pastikan Anda kosongkan dulu.
Gambar 5.2 Fuse bisa saja putus
2. Jika ada tegangan, ukur tegangan keluaran dari dioda bridge ke kapasitor, tegangan harus ada sekitar 300V DC, jika tidak ada berarti dioda bridge rusak/putus. Dioda bridge dapat dites dengan mencopot terelbih dahulu, lalu diukur nilai hambatan pada diode tersebut dengan polaritas pengukuran dibolak balik.
Gambar 5.3 Mengukur Elco harus sekitar 300V DC
Gambar 5.4 Dioda bridge dan Elco 400V
3. Ukur transistor FET sebagai penguat catu daya, atau bisa dari STR seperti STR F6654. Ukur basis harus ada sekitar 0.5-1V AC. Kalau bagus berarti kemungkinan trafo converternya rusak. Kerusakan trafo dapat diganti dengan pesan ke teknisi untuk gulung ulang. Umumnya merek standar ada gantinya.
4. Ukur gulungan sekunder di B+ harus ada 115V DC untuk menggerakann flyback, ciri lain transistor horizontal ialah adanya kapasitor 160V. TV Sekarang kalau mati penyebabnya tidak harus power supply, tetapi horizontal juga bisa.
5. Kerusakan transistor horizontal pada TV tertentu ditandai dengan lampu pilot/standby. TV sekarang juga ada sumber catu daya dari flyback.
6. Ukur transistor penguat horizontal di kolektor. Lalu ukur lagi di basis. Basis harus ada 0.5-1VAC dari osilator. Kalau ada tapi mati bisa jadi transistor horizontal rusak. Kalau transistor bagus tapi masih mati, kemungkinan flyback rusak. Tegangan 115 Vjuga buat flyback. Jika masih mati padahal tegangan betul, maka copot transitornya ukur transistor tsb, biasanya transistornya shorted.
7. Ukur flyback dengan cara flyback dilepas ukur gulungan flyback dari B+ terhadap ground flyback, flyback yang bagus harus tidak shorted.
8. Output trafo converter buat rangkaian horizontal sebesar 115V DC, suara, 24V buat vetikal(tv tertentu ada yang 12V ganda simetris), dan 12V buat catu daya umum.
9. Jika cuma garis horizontal yang tampil , yang rusak ialah bagian penguat vertikal. Ukur catu daya 24V vertical tadi. Ukur elco di IC vertikal tersebut, misal TA8403. Ukur juga dioda dan resistor juga. Kalau bagus juga kemungkinan IC nya rusak, atau ada resistor daya yang putus. Ukur yoke harus ada tahanan, dan kabelnya terpasang dengan benar. Kalau tidak kemungkian osilator buat vertical tidak bekerja. IC osilator contohnya Toshiba TB 1238AN, LA76818A dan TDA9351PS. Ada juga yang komplit dengan IC program contoh IC Toshiba 8803CPANG
Mengukur Suara
1. Mengukur suara, urut dari speaker, soket, pasti ada IC yang pakai pendingin, itu adalah IC suara, namun chassis murah jug ada yang IC amplifiernya sudah terpaket dalam IC TV utamanya. Ukur speakernya dulu apakah short .
2. Ukur catu daya 12-20V DC. Jika bagus, berarti Cek IC osilatornya. Contoh ic suara Toshiba TA8256BH.
3. Untuk menyatukan warna, putar konvergen, yang dapat mengatur horizontal, vertical, dan magnet puritas.
Mengecek IC Program
1. Ceklah IC program seperti IC 87CM38 dan 24C04, untuk bagian setingnya mulai dari menu, fitur dll.
2. JIka tidak ada gambar, tetapi raster (bintik –bintik) ada, periksa antena. Apakah sudah diisi belum channelnya. Jika tidak dapat menangkap siaran, bisa jadi tunernya yang rusak (umumnya 8 kaki).
3. Jika sinyal Video AV tidak tampil, bisa jadi IC switch AV rusak, contohnya HCF4052B.
Mengecek Tampilan TV
1. Jika TV gelap , suara ada, periksa soket CRT, periksa juga heater di kaki 3 dan 4 pada tabung besar harus ada tegangan3-5v AC. Periksa juga Grid 2 di flyback, ukurlah, harus ada 400V DC.
2. Jika ada gambar ada tapi tidak berwarna, maka periksa khroma dengan mengganti Kristal 4.45 MHz. Jika masih tetap juga coba ganti IC osilatornya. Pada motherboard TV, biasa terdapat PTC untuk menghilangkan medan magnet, kalau tidak nanti warna belang belang. Untuk mengatur warna RGB, terdapat penguat video RGB, jika rusak bisa jadi cirinya satu warna hilang. Jika bagus, bisa jadi IC osilatornya rusak.
Transistor penguat RGB sering rusak, seperti gambar di bawah, untuk TV/monitor terbaru kualits tinggi biasanya sudah menggunakan IC penguat.
Trik cerdas mereparasi TV Berwarna:
1. Jika TV mati, ukur langsung ke transistor daya dan Transistor horizontal, langsung copot tranasitornya, terus ukur. Jika ternyata transitor kaki kolektornya dilepas, terdapat tegangan normal, besar kemungkinan transistornya shorted.
2. Jika suara mati sentuh kaki input amplifier, jika tidak bunyi beep kencang, besar kemungkinan IC amplifiernya jebol, jika bunyi beep kencang, bisa jadi IC osilatornya atau tuner rusak.
3. Jika gelap gak ada gambar, cek heater, grid 2 harus ad 400V DC. Kalau ada suara gak ada gambar, coba cek tuner.
4. Jika layar blank, putih saja, suara ada, bisa jadi IC Osilator atau IC Program.
5. Jika ada masalah dengan tuner, ukur tegangan VT harus ada dari 0-30VDC dengan menjalankan program tuning, pasti ada perubahan tegangan pada kaki VT, jika tegangan bagus masih gak muncul, ganti segera tuner.
6. Jika AV tidak tampil, biasanya IC HCF4052BE rusak.
7. Jika gambar tidak focus, atau agak gelap, putarlah focus pada flyback, atau putarlah screen untuk menguatkantampilan TV.
8. Pastikan jika Anda ingin mencopot flyback, tegangan sudah dikosongkan dengan cara menghubungkan ke bodytabung (ground) (Jangan ke ground board Anda!), dan gunakan tang atau ujung pin multitester untuk mencopotinya.
Langkah-langkah diatas merupakan langkah umum berdasarkan pengalaman penulis dan rekan Gery Tulip di dalam mereparasi TV, kadang kala juga terjadi kerusakan kecil saja seperti pada kapasitor, resistor atau dioda, oleh karena itu dibutuhkan kesabaran dan keuletan Anda untuk mengecek komponen komponen pasif tersebut jika ternyata komponen utama yang dicurigai tidak terbukti rusak.
Kamis, 12 Juli 2012
tip Infus Printer Canon IP1980
Kali ini kang Eko akan menoba menulis tentang cara memasang infus pada printer canon IP1980. Walaupun mungkin sudah termasuk artikel yg kadaluwarsa, tapi nggak apalah untuk melengkapi isi dari blog ini. OK bagi yg belum tahu mau tahu caranya ...?
OK langsung saja ya, berikut cara memasang infus pada Canon iP1980 :
Peralatan yg dibutuhkan :
1. Printer Canon IP 1980
2. Tabung infus / CISS (Continuous Ink Supply System)
3. Lakban / Isolasi.
OK langsung kita mulai Memasang Infus Printer Canon IP1980 :
1. Lepas stiker yang menempel pada catridge,
2. Buat lubang kecil yang harus sesuai dengan ukuran karet selang infus dengan bor/ cutter/ solder pada catridge seperti di gambar ini.
3. Khusus yang catrid warna tes dengan tissue untuk mengetahui lubang tinta Merah, biru dan kuning, atau lihat gambar.
4. Pasang selang infusnya pada lubang yang anda buat tadi sesuai dengan warna tinta. Sebelumnya biarkan tinta mengalir sampai ujung selang kemudian baru di pasang ke catrid
5. Kemudian pasang catridge nya pada printer
6. Pasang dan tempelkan plastik kecil segiempat atau lem (yg penting nempel kuat) untuk mengatur posisi selang tinta pada pada catridge hitam agar saat printer di hidupkan selang infusnya berjalan lancar jalan seperti pada gambar ini.
7. Atur selang sehingga tidak nyangkut ke body printer biasanya di tengah kang EKo lakban dengan body depan printer.
Ok selamat mencoba, Anda bisa berkreasi lain, tidak harus sama seperti ini, yang penting selang infus lancar gerakannya dan tidak nyangkut ke body printer, karena kalau nyangkut printer akan berhenti dan ada peringatan error 5100.
OK langsung saja ya, berikut cara memasang infus pada Canon iP1980 :
Peralatan yg dibutuhkan :
1. Printer Canon IP 1980
2. Tabung infus / CISS (Continuous Ink Supply System)
3. Lakban / Isolasi.
OK langsung kita mulai Memasang Infus Printer Canon IP1980 :
1. Lepas stiker yang menempel pada catridge,
2. Buat lubang kecil yang harus sesuai dengan ukuran karet selang infus dengan bor/ cutter/ solder pada catridge seperti di gambar ini.
3. Khusus yang catrid warna tes dengan tissue untuk mengetahui lubang tinta Merah, biru dan kuning, atau lihat gambar.
4. Pasang selang infusnya pada lubang yang anda buat tadi sesuai dengan warna tinta. Sebelumnya biarkan tinta mengalir sampai ujung selang kemudian baru di pasang ke catrid
5. Kemudian pasang catridge nya pada printer
6. Pasang dan tempelkan plastik kecil segiempat atau lem (yg penting nempel kuat) untuk mengatur posisi selang tinta pada pada catridge hitam agar saat printer di hidupkan selang infusnya berjalan lancar jalan seperti pada gambar ini.
7. Atur selang sehingga tidak nyangkut ke body printer biasanya di tengah kang EKo lakban dengan body depan printer.
Ok selamat mencoba, Anda bisa berkreasi lain, tidak harus sama seperti ini, yang penting selang infus lancar gerakannya dan tidak nyangkut ke body printer, karena kalau nyangkut printer akan berhenti dan ada peringatan error 5100.
Service Printer Reset Brother DCP-150C Error 46
Kali ini kang Eko baru saja mendapatkan servisan printer brother DCP-150C. Printer DCP-150C ini tidak mau ngeprint dengan led merah ! dan led Hijau Photo Capture Blink bersamaan. Di LCDnya tampil tulisan "Unable to Clean error 46". Apa yang terjadi? Bagaimana cara servisnya ?
Indikasi kerusakan Printer Brother DCP-150C :
1. Ketika dinyalakan, Head tidak mau bergerak sama sekali.
2. Led ! warna merah nyala blink
3. Led hijau gambar kamera pada tombol "Photo capture" juga Blink.
4. di layar LCD kecil muncul tulisan "Unable to Clean error 46"
5. Printer tidak bisa digunakan sama sekali baik print maupun scan.
Jika Printer anda mengalami hal di atas, berarti Printer DCP-150C anda : PURGE INK COUNTER-nya (Penghitung Cleaning Head) sudah FULL dan perlu direset. Berarti printer Brother DCP-150C ini sama dengan Canon dan Epson yang butuh direset jika Waste Ink Counternya sudah penuh.
OK, berikut kang EKo akan mencoba menjelaskan pengalaman kang EKO.....
Cara Service Printer Brother DCP-150C Error 46 :
Cara Reset Printer Brother DCP-150C Error 46 :
1. Dalam keadaan LCD muncul tulisan "Unable to Clean error"
2. Tekan tombol OK, Menu, Mono(Start) secara berurutan atau Menu, Mono(Start), Menu secara berurutan, sampai di LCD tampil tulisan "Machine Error 46"
3. Tekan panah atas sampai muncul angka 8 kemudian tekan OK
4. Tekan panah atas sampai muncul angka 0 kemudian tekan OK
5. Maka akan muncul "0:0 ....OK"
6. Tekan tombol MONO(start) kira-kira 25x sampai muncul tulisan "PURGE XXXXX". xxxx
adalah angka yang menunjukkan berapa kali printer anda melakukan CLEANING.
7. Tekan panah atas sampai muncul angka 2 kemudian tekan OK
8. Tekan panah atas sampai muncul angka 7 kemudian tekan OK
9. Tekan panah atas sampai muncul angka 8 kemudian tekan OK
10. Tekan panah atas sampai muncul angka 3 kemudian tekan OK
11. Langkah 7-10 digunakan untuk mereset PURGE INK COUNTER, dan setelah anda selesai di langkah 10, maka di LCD akan muncul "PURGE 00000". Ini menunjukkan bahwa anda telah berhasil mereset printer brother DCP-150C anda.
12. Tekan tombol STOP, dan CABUT kabel powernya.
13. Pasang kembali kabel Powernya dan coba Nyalakan, dan di LCD akan tampil "100% Normal", berarti printer anda sudah siap untuk digunakan kembali.
Untuk download drivernya di sini
Selamat Mencoba. Oya, mungkin cara ini juga berlaku untuk DCP-110C dan seri lainnya yg setipe.
Indikasi kerusakan Printer Brother DCP-150C :
1. Ketika dinyalakan, Head tidak mau bergerak sama sekali.
2. Led ! warna merah nyala blink
3. Led hijau gambar kamera pada tombol "Photo capture" juga Blink.
4. di layar LCD kecil muncul tulisan "Unable to Clean error 46"
5. Printer tidak bisa digunakan sama sekali baik print maupun scan.
Jika Printer anda mengalami hal di atas, berarti Printer DCP-150C anda : PURGE INK COUNTER-nya (Penghitung Cleaning Head) sudah FULL dan perlu direset. Berarti printer Brother DCP-150C ini sama dengan Canon dan Epson yang butuh direset jika Waste Ink Counternya sudah penuh.
OK, berikut kang EKo akan mencoba menjelaskan pengalaman kang EKO.....
Cara Service Printer Brother DCP-150C Error 46 :
Cara Reset Printer Brother DCP-150C Error 46 :
1. Dalam keadaan LCD muncul tulisan "Unable to Clean error"
2. Tekan tombol OK, Menu, Mono(Start) secara berurutan atau Menu, Mono(Start), Menu secara berurutan, sampai di LCD tampil tulisan "Machine Error 46"
3. Tekan panah atas sampai muncul angka 8 kemudian tekan OK
4. Tekan panah atas sampai muncul angka 0 kemudian tekan OK
5. Maka akan muncul "0:0 ....OK"
6. Tekan tombol MONO(start) kira-kira 25x sampai muncul tulisan "PURGE XXXXX". xxxx
adalah angka yang menunjukkan berapa kali printer anda melakukan CLEANING.
7. Tekan panah atas sampai muncul angka 2 kemudian tekan OK
8. Tekan panah atas sampai muncul angka 7 kemudian tekan OK
9. Tekan panah atas sampai muncul angka 8 kemudian tekan OK
10. Tekan panah atas sampai muncul angka 3 kemudian tekan OK
11. Langkah 7-10 digunakan untuk mereset PURGE INK COUNTER, dan setelah anda selesai di langkah 10, maka di LCD akan muncul "PURGE 00000". Ini menunjukkan bahwa anda telah berhasil mereset printer brother DCP-150C anda.
12. Tekan tombol STOP, dan CABUT kabel powernya.
13. Pasang kembali kabel Powernya dan coba Nyalakan, dan di LCD akan tampil "100% Normal", berarti printer anda sudah siap untuk digunakan kembali.
Untuk download drivernya di sini
Selamat Mencoba. Oya, mungkin cara ini juga berlaku untuk DCP-110C dan seri lainnya yg setipe.
Mombongkar Monitor Samsung 551v
tip Mombongkar Monitor Samsung 551v ala sekawan servis electronic
Salam kenal untuk semua pengunjung blog ini, Kali ini kang EKO akan membahas tentang cara membongkar monitor samsung 551v, Mungkin Cara ini juga berlaku untuk monitor lain yang bentuknya sama. OK, lanjut
Berikut cara membongkar monitor samsung 551v :
1. Buka dua sekrup yang ada di sisi bawahnya.
2. Untuk yang sisi atas, monitor samsung 551v ini menggunakan kait, tidak sekrup. Lhaa... ini yang kadang kalau, kita nggak tahu cara bongkarnya asal di songkel aja, sehingga menyebabkan casing menjadi rusak / "coel - coel".
3. Gunakan gunting tipis dan panjang untuk membuka kait tutup monitor tersebut.
4. Kemudian tekan gunting ke arah dalam sesuai gambar di bawah ini sampai berbunyi "klik" kemudian angkat tutup monitor. Kemudian lakukan hal yang sama untuk sisi sebelahnya.
5. OK ..... Selamat Mencoba.
Salam kenal untuk semua pengunjung blog ini, Kali ini kang EKO akan membahas tentang cara membongkar monitor samsung 551v, Mungkin Cara ini juga berlaku untuk monitor lain yang bentuknya sama. OK, lanjut
Berikut cara membongkar monitor samsung 551v :
1. Buka dua sekrup yang ada di sisi bawahnya.
2. Untuk yang sisi atas, monitor samsung 551v ini menggunakan kait, tidak sekrup. Lhaa... ini yang kadang kalau, kita nggak tahu cara bongkarnya asal di songkel aja, sehingga menyebabkan casing menjadi rusak / "coel - coel".
3. Gunakan gunting tipis dan panjang untuk membuka kait tutup monitor tersebut.
4. Kemudian tekan gunting ke arah dalam sesuai gambar di bawah ini sampai berbunyi "klik" kemudian angkat tutup monitor. Kemudian lakukan hal yang sama untuk sisi sebelahnya.
5. OK ..... Selamat Mencoba.
tip mengatasi PS3 Yellow Light of Death (YLOD)
YLOD saya rasa sudah tidak asing lagi kita dengar. YLOD ini adalah suatu penyakit pada PS3 Fat. Yang mana apabila konsol tersebut dihidupkan, akan kembali standby dengan posisi lampu merah kedip2 setelah lampu kuning. Sebenarnya kalau anda search aja di mbah google, akan ketemu banyak link2/ web yang menampilkan cara memperbaiki YLOD ini dan udah disertakan dengan video2nya. ( Anda bisa mencarinya di YOUTUBE). Ya itung2 udah banyak tuh video2nya saya download.
Adapun cara untuk mengatasi YLOD ini adalah sebagai berikut
- Bongkar konsol PS3 anda seperti yang terlihat pada gambar dibawah ini:
- Jika udah terbuka Casing atasnya. dan akan tampak isi dari PS3. Disitu anda juga akan menemukan baut2. Tampak seperti gambar dibawah:
- Lalu bongkar/lepaskan mekanik BDnya dari mesin
- Kemudian bongkar semua baut yang tampak seperti gambar dibawah ini:
- Lepaskan Kipas beserta pendinginnya.
- Setelah pendingin diangkat, bersihkan bekas termal pasta dari aluminium pendingin. Anda bisa menggunkan kain aau tisu. Tampak seperti gambar dibawah :
- Bongkar juga seng2 penutup mainboard
- Dan tampak mainboard seperti gambar dibawah ini. Ada tampak 2 buah IC yakni IC Prosesor & IC GPU, anda bersihkan juga bekas termal pasta dengan menggunakan kain atau tisu.
- Setelah dibersihkan, Panaskan IC2 tersebut dengan menggunakan blower dengan suhu sekitar 350 derajat celcius selama masing - masing 10 menit. Apabila anda tidak memiliki blower, anda bisa mencobaalternati lain dengan menggunakan hair dryer. (Bisa dipinjam di SALON2)
- Setelah selesai IC2 trsebut dipanaskan, diamkan sejenak hingga ic2 tadi menjadi dingin.
- Setelah kedua IC dingin, oleskan kembali Thermal Paste ke IC2 tersebut..dan pasang kembali PS3 anda. Dan jangan sampai lupa untuk mengencangkan semua baut2 teruama pada baut pengganjal IC2.
Adapun cara untuk mengatasi YLOD ini adalah sebagai berikut
- Bongkar konsol PS3 anda seperti yang terlihat pada gambar dibawah ini:
- Jika udah terbuka Casing atasnya. dan akan tampak isi dari PS3. Disitu anda juga akan menemukan baut2. Tampak seperti gambar dibawah:
- Lalu bongkar/lepaskan mekanik BDnya dari mesin
- Kemudian bongkar semua baut yang tampak seperti gambar dibawah ini:
- Lepaskan Kipas beserta pendinginnya.
- Setelah pendingin diangkat, bersihkan bekas termal pasta dari aluminium pendingin. Anda bisa menggunkan kain aau tisu. Tampak seperti gambar dibawah :
- Bongkar juga seng2 penutup mainboard
- Dan tampak mainboard seperti gambar dibawah ini. Ada tampak 2 buah IC yakni IC Prosesor & IC GPU, anda bersihkan juga bekas termal pasta dengan menggunakan kain atau tisu.
- Setelah dibersihkan, Panaskan IC2 tersebut dengan menggunakan blower dengan suhu sekitar 350 derajat celcius selama masing - masing 10 menit. Apabila anda tidak memiliki blower, anda bisa mencobaalternati lain dengan menggunakan hair dryer. (Bisa dipinjam di SALON2)
- Setelah selesai IC2 trsebut dipanaskan, diamkan sejenak hingga ic2 tadi menjadi dingin.
- Setelah kedua IC dingin, oleskan kembali Thermal Paste ke IC2 tersebut..dan pasang kembali PS3 anda. Dan jangan sampai lupa untuk mengencangkan semua baut2 teruama pada baut pengganjal IC2.
Langganan:
Postingan (Atom)







































